E滁州|bbs.0550.com

 找回密码
 注册
搜索
查看: 7114|回复: 7

[滁州城事] 3000平!滁州来安将打造一大型文旅项目,你期待吗?

[复制链接]
发表于 2026-4-1 08:26 来自手机 | 显示全部楼层 |阅读模式 | 来自安徽

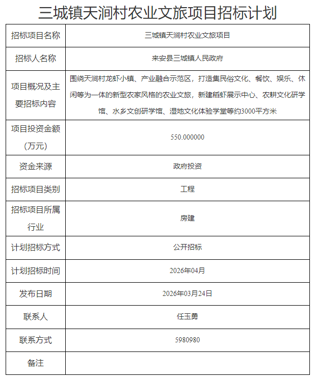
三城镇天涧村农业文旅项目招标计划

 

项目概况:
围绕三城镇天涧村龙虾小镇、产业融合示范区,打造集民俗文化、餐饮、娱乐、休闲等为一体的新型农家风格的农业文旅,新建稻虾展示中心、农耕文化研学馆、水乡文创研学馆、湿地文化体验学堂等3000平方米
 
 

 

来源:滁州市公共资源交易中心

 

发表于 2026-4-1 09:30 | 显示全部楼层 | 来自安徽
农耕文化研学馆、水乡文创研学馆、湿地文化体验学堂,好....好.....好....高大上啊,俺都老了,只能看看这广而告之了
回复本楼 收起回复本楼
B Color Smilies
还可输入 个字符
发表于 2026-4-1 09:34 | 显示全部楼层 | 来自安徽
回复本楼 收起回复本楼
B Color Smilies
还可输入 个字符
发表于 2026-4-1 09:55 来自手机 | 显示全部楼层 | IP未知
回复本楼 收起回复本楼
B Color Smilies
还可输入 个字符
发表于 2026-4-1 12:21 来自手机 | 显示全部楼层 | IP未知
来安搞得文旅项目还少吗
收起回复本楼
小飞小菲 : 长山峡谷漂流,白鹭岛,五彩国际,景华生态园,兴茂水世界,杨郢樱花谷,………都是来安的名片!点赞!
2026-4-1 22:32 来自安徽 回复
B Color Smilies
还可输入 个字符
发表于 2026-4-1 18:28 | 显示全部楼层 | 来自安徽
能把景华盘活就好了,那一片要是毁了,太可惜了
回复本楼 收起回复本楼
B Color Smilies
还可输入 个字符
发表于 2026-4-2 09:25 | 显示全部楼层 | 来自安徽
景华盘活就好了
回复本楼 收起回复本楼
B Color Smilies
还可输入 个字符
您需要登录后才可以回帖 登录 | 注册

本版积分规则

帮助|Archiver|手机版|E滁州 ( 增值电信业务经营许可证:皖B2-20110018 )

GMT+8, 2026-4-3 12:58

Powered by Discuz! X3.4

© 2001-2017 Comsenz Inc.

快速回复 返回顶部 返回列表