长期以来,南谯区文昌花园小内“毁绿种菜”现象较为严重,之前总有邻居抱怨好好的绿化带变成了私家菜园,味道大还影响环境。不仅破坏了公共绿地环境,也引发了众多业主的反复投诉。为解决这一顽疾,回应群众关切,相关部门终于拿出了实际解决方案。
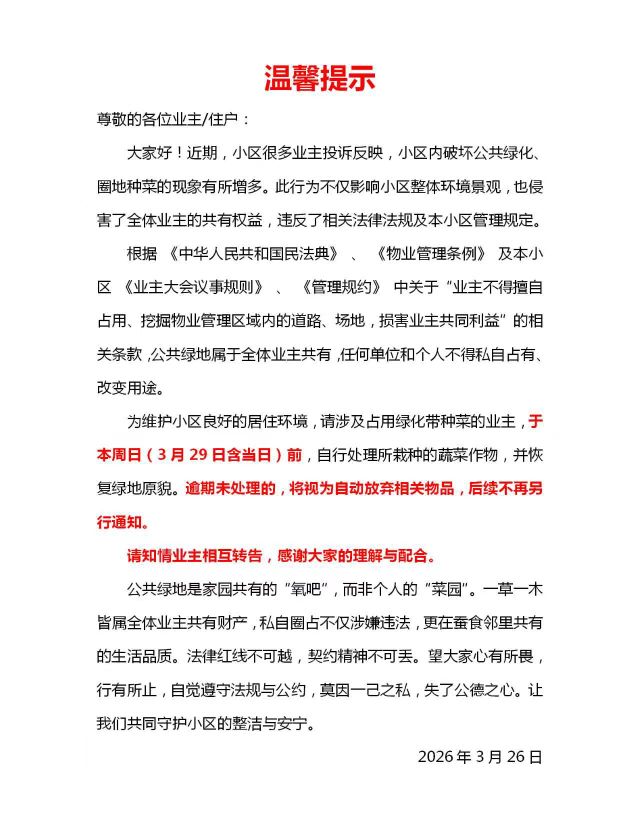
3月26日,小区内张贴了整改告知书,本着人性化执法的原则,规劝存在毁绿种菜行为的业主在3月29日前自行清理。
今天(3月30日)上午,由南谯区住建局、南谯区城市管理执法局、南谯区龙蟠街道、文昌社区组成的联合工作组,正式对小区内未按告知书要求自行处置的毁绿种菜区域进行了集中清理处置。
现场各部门分工明确,行动迅速,将长期被占用的公共绿地逐步恢复原貌。此次行动不仅有效遏制了“毁绿种菜”的不文明之风,更体现了政府职能部门对群众诉求的高度重视和雷厉风行的工作作风。
美丽家园,人人有责。 希望此次整治后,广大业主能共同维护来之不易的整洁环境,拒绝毁绿种菜,共建和谐宜居的文昌花园!
