E滁州|bbs.0550.com

 找回密码
 注册
搜索
查看: 7305|回复: 4

[滁州城事] 迅速整改!滁州多个公司被曝光!

[复制链接]
发表于 2026-2-5 11:57 来自手机 | 显示全部楼层 |阅读模式 | 来自安徽

五大曝光

 

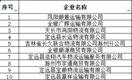
为深入推进道路交通事故预防“减量控大”工作,公安部交通管理局根据机动车和驾驶人相关指标,确定了一批交通安全高风险运输企业。现对2025年12月份我市交通安全高风险运输企业予以曝光,督促相关企业落实主体责任,尽快消除交通安全风险隐患,保障道路通行安全。

 

滁州市交通安全

高风险运输企业

 

十二月高风险运输企业

 

(点击查看大图)

 

请上述交通安全高风险运输企业

认真做好隐患整改工作

严格落实企业安全主体责任

加强对从业人员安全管理教育

夯实源头管理基础

确保道路交通运输安全

 

来源:滁州市公安局交通管理支队综合

发表于 2026-2-5 22:29 来自手机 | 显示全部楼层 | 来自安徽
回复本楼 收起回复本楼
B Color Smilies
还可输入 个字符
发表于 2026-2-6 08:20 | 显示全部楼层 | 来自安徽
回复本楼 收起回复本楼
B Color Smilies
还可输入 个字符
发表于 2026-2-6 15:55 来自手机 | 显示全部楼层 | IP未知
回复本楼 收起回复本楼
B Color Smilies
还可输入 个字符
发表于 2026-2-6 19:09 来自手机 | 显示全部楼层 | 来自安徽
回复本楼 收起回复本楼
B Color Smilies
还可输入 个字符
您需要登录后才可以回帖 登录 | 注册

本版积分规则

帮助|Archiver|手机版|E滁州 ( 增值电信业务经营许可证:皖B2-20110018 )

GMT+8, 2026-4-4 06:16

Powered by Discuz! X3.4

© 2001-2017 Comsenz Inc.

快速回复 返回顶部 返回列表