E滁州|bbs.0550.com

 找回密码
 注册
搜索
查看: 7740|回复: 31

[滁州城事] 滁州市新增25处交通违法抓拍点位,具体位置曝光!

[复制链接]
发表于 2026-1-28 16:34 来自手机 | 显示全部楼层 |阅读模式 | 来自安徽
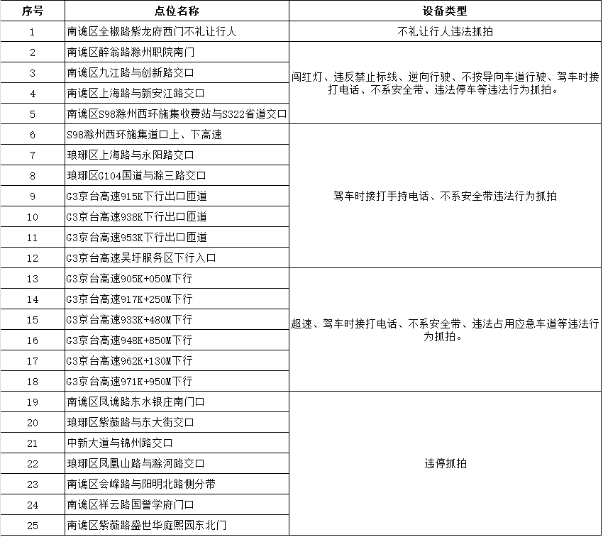
为进一步提高交通参与者的交通安全意识,预防和减少道路交通事故发生,滁州市公安局交通管理支队拟于2025年2月4日启用以下电子监控抓拍设备,现将设备类型和点位分布公示如下:

请广大交通参与者严格遵守道路交通安全法律法规,自觉维护道路交通秩序,共同营造安全文明的道路交通环境。

滁州市公安局交通管理支队
2026年1月28日
来源:滁州交警

发表于 2026-1-28 18:14 来自手机 | 显示全部楼层 | IP未知
日期是不是写错了,楼主
收起回复本楼
亭城城主 : 估计是!
2026-1-28 19:29 归属地未知 回复
天空飘来一朵云 : 没写错吧
2026-2-1 22:27 归属地未知 回复
天空飘来一朵云 : 即将开通?
2026-2-1 22:28 归属地未知 回复
B Color Smilies
还可输入 个字符
发表于 2026-1-28 22:05 来自手机 | 显示全部楼层 | 来自安徽
回复本楼 收起回复本楼
B Color Smilies
还可输入 个字符
发表于 2026-1-29 04:01 来自手机 | 显示全部楼层 | IP未知
是26年2月吧?
收起回复本楼
2026-2-1 22:28 归属地未知 回复
B Color Smilies
还可输入 个字符
发表于 2026-1-29 07:13 来自手机 | 显示全部楼层 | IP未知
早上好呀
回复本楼 收起回复本楼
B Color Smilies
还可输入 个字符
发表于 2026-1-29 09:59 | 显示全部楼层 | 来自安徽
回复本楼 收起回复本楼
B Color Smilies
还可输入 个字符
发表于 2026-1-29 12:29 来自手机 | 显示全部楼层 | 来自安徽
滁州干啥啥不行,就他M安装拍违摄像头第一名
收起回复本楼
云起何时 : 你去上海试试
2026-1-30 16:04 来自江苏 回复
天空飘来一朵云 : 哈哈哈哈
2026-2-1 22:28 归属地未知 回复
天空飘来一朵云 : 确实挺多摄像头
2026-2-1 22:28 归属地未知 回复
天空飘来一朵云 : 但深圳也多
2026-2-1 22:28 归属地未知 回复
风,随意的风 回复 天空飘来一朵云 : 深圳再多一年也去不了一次这天天在家门口转分都不够扣的
2026-2-2 07:04 来自安徽 回复
B Color Smilies
还可输入 个字符
发表于 2026-1-29 20:06 来自手机 | 显示全部楼层 | 来自安徽
最后那几个违停探头你认真的? 还想让老百姓念你们好?
收起回复本楼
云起何时 : 你违停你有理
2026-1-30 16:03 来自江苏 回复
小猪蹄子 回复 云起何时 : 遵纪守法好市民,社会靠你进步了
2026-1-30 20:31 来自安徽 回复
天空飘来一朵云 : 哈哈哈哈
2026-2-1 22:28 归属地未知 回复
天空飘来一朵云 : 到处都是
2026-2-1 22:28 归属地未知 回复
2026-2-1 22:28 归属地未知 回复
B Color Smilies
还可输入 个字符
发表于 2026-1-29 21:18 来自手机 | 显示全部楼层 | 来自安徽
真正的天羅地網!
收起回复本楼
2026-2-1 22:28 归属地未知 回复
B Color Smilies
还可输入 个字符
发表于 2026-1-30 01:08 来自手机 | 显示全部楼层 | 来自安徽
搞钱放在第一
收起回复本楼
2026-2-1 22:28 归属地未知 回复
天空飘来一朵云 : 精辟!
2026-2-1 22:29 归属地未知 回复
B Color Smilies
还可输入 个字符
发表于 2026-1-30 08:55 来自手机 | 显示全部楼层 | IP未知
回复本楼 收起回复本楼
B Color Smilies
还可输入 个字符
发表于 2026-1-30 20:45 来自手机 | 显示全部楼层 | 来自安徽
市区开车,越来越难。
收起回复本楼
天空飘来一朵云 : 的却要注意!
2026-2-1 22:29 归属地未知 回复
2026-2-1 22:29 归属地未知 回复
B Color Smilies
还可输入 个字符
发表于 2026-2-1 22:29 来自手机 | 显示全部楼层 | IP未知
回复本楼 收起回复本楼
B Color Smilies
还可输入 个字符
您需要登录后才可以回帖 登录 | 注册

本版积分规则

帮助|Archiver|手机版|E滁州 ( 增值电信业务经营许可证:皖B2-20110018 )

GMT+8, 2026-4-4 14:34

Powered by Discuz! X3.4

© 2001-2017 Comsenz Inc.

快速回复 返回顶部 返回列表