E滁州|bbs.0550.com

 找回密码
 注册
搜索
查看: 6246|回复: 4

[滁州城事] 速看!滁州天长征收土地预公告,涉及多个区域......

[复制链接]
发表于 2025-9-23 11:26 来自手机 | 显示全部楼层 |阅读模式 | 来自安徽
天长市人民政府征收土地预公告

天征预告〔2025〕30号

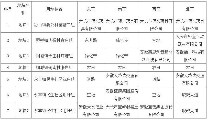
根据《中华人民共和国土地管理法》《中华人民共和国土地管理法实施条例》及《安徽省土地征收及补偿安置办法》等有关规定,因公共利益需要,拟对冶山镇晏公村窑塘二组,秦栏镇庆祝村袁庄组,铜城镇余庄村灯塘组、铜南村张庄组,永丰镇民生社区沈庄组、毛圩组农民集体所有土地实施征收。现将有关情况公告如下:

一、征收范围

本次拟征收土地实际范围和面积以最终批准文件为准。

二、征收目的

本次拟征收土地为天长市人民政府组织实施的成片开发建设需要,符合《中华人民共和国土地管理法》第四十五条第一款第(五)项规定可以征收集体所有土地的情形。地块1已纳入《天长市冶山镇关塘片区土地征收成片开发方案》,该成片开发方案已于2021年12月24日经省人民政府批准;地块2已纳入《天长市秦栏镇西部片区土地征收成片开发方案》,该成片开发方案已于2022年6月24日经省人民政府批准;地块3已纳入《天长市铜城镇工业园片区土地征收成片开发方案》,该成片开发方案已于2022年1月4日经省人民政府批准;地块4已纳入《天长市铜城镇南部片区土地征收成片开发方案》,该成片开发方案已于2021年12月24日经省人民政府批准;地块5至地块7已纳入《天长市永丰镇南部片区土地征收成片开发方案》,该成片开发方案已于2021年12月24日经省人民政府批准。

三、工作安排

本公告发布后,天长市人民政府将组织冶山镇、秦栏镇、铜城镇、永丰镇人民政府开展拟征收土地现状调查和社会稳定风险评估。拟征收土地现状调查内容包括:拟征收土地的位置、权属、地类、面积,以及农村村民住宅、其他地上附着物和青苗等的权属、种类和数量等情况。拟征收土地范围内的土地所有权人、使用权人应当予以配合并对调查结果进行确认。拟征收土地社会稳定风险评估工作中,将邀请被征地的农村集体经济组织及其成员、村民委员会和其他利害关系人参加,并听取意见。

四、公告方式和期限

本公告在拟征收土地所在的冶山镇、晏公村、窑塘二组,秦栏镇、庆祝村、袁庄组,铜城镇、余庄村、灯塘组、铜南村、张庄组,永丰镇、民生社区、沈庄组、毛圩组范围内,采用镇政务公开栏及村务公开栏张贴方式发布,并在天长市政府门户网站(www.tianchang.gov.cn)发布。本公告期限为自发布之日起不少于10个工作日。

五、其他事项

自本公告发布之日起,任何单位和个人不得在拟征收土地范围内抢栽抢建;违反规定抢栽抢建的,对抢栽抢建部分不予补偿。

联系单位:冶山镇人民政府,联系人:陈彤,联系方式:0550-7981054;联系单位:秦栏镇人民政府,联系人:翁延林,联系方式:0550-7814111;联系单位:铜城镇人民政府,联系人:李浩,联系方式:0550-7516022;联系单位:永丰镇人民政府,联系人:李伟,联系方式:0550-7321529。

附件:拟征收土地范围示意图

 

 

2025年9月23日

 

 

源:天长市自然资源和规划局

 

发表于 2025-9-23 16:43 来自手机 | 显示全部楼层 | 来自安徽
需要箍筋等各类钢筋加工我20多年了18605501223
回复本楼 收起回复本楼
B Color Smilies
还可输入 个字符
发表于 2025-9-23 22:57 来自手机 | 显示全部楼层 | IP未知
天长的私人企业发展的真不错,看看征收的土地都是为了办企业。滁州市本级加油
回复本楼 收起回复本楼
B Color Smilies
还可输入 个字符
发表于 2025-9-24 09:49 来自手机 | 显示全部楼层 | IP未知
回复本楼 收起回复本楼
B Color Smilies
还可输入 个字符
发表于 2025-9-24 10:14 | 显示全部楼层 | 来自安徽
回复本楼 收起回复本楼
B Color Smilies
还可输入 个字符
您需要登录后才可以回帖 登录 | 注册

本版积分规则

帮助|Archiver|手机版|E滁州 ( 增值电信业务经营许可证:皖B2-20110018 )

GMT+8, 2026-2-10 14:16

Powered by Discuz! X3.4

© 2001-2017 Comsenz Inc.

快速回复 返回顶部 返回列表