E滁州|bbs.0550.com

 找回密码
 注册
搜索
查看: 43189|回复: 58

[焦点话题] 滁州琅琊山风景区发布东大门停车场收费通知!10月9日起,停20分钟后收费5元

    [复制链接]
发表于 2022-10-9 15:12 来自手机 | 显示全部楼层 |阅读模式 | 来自安徽

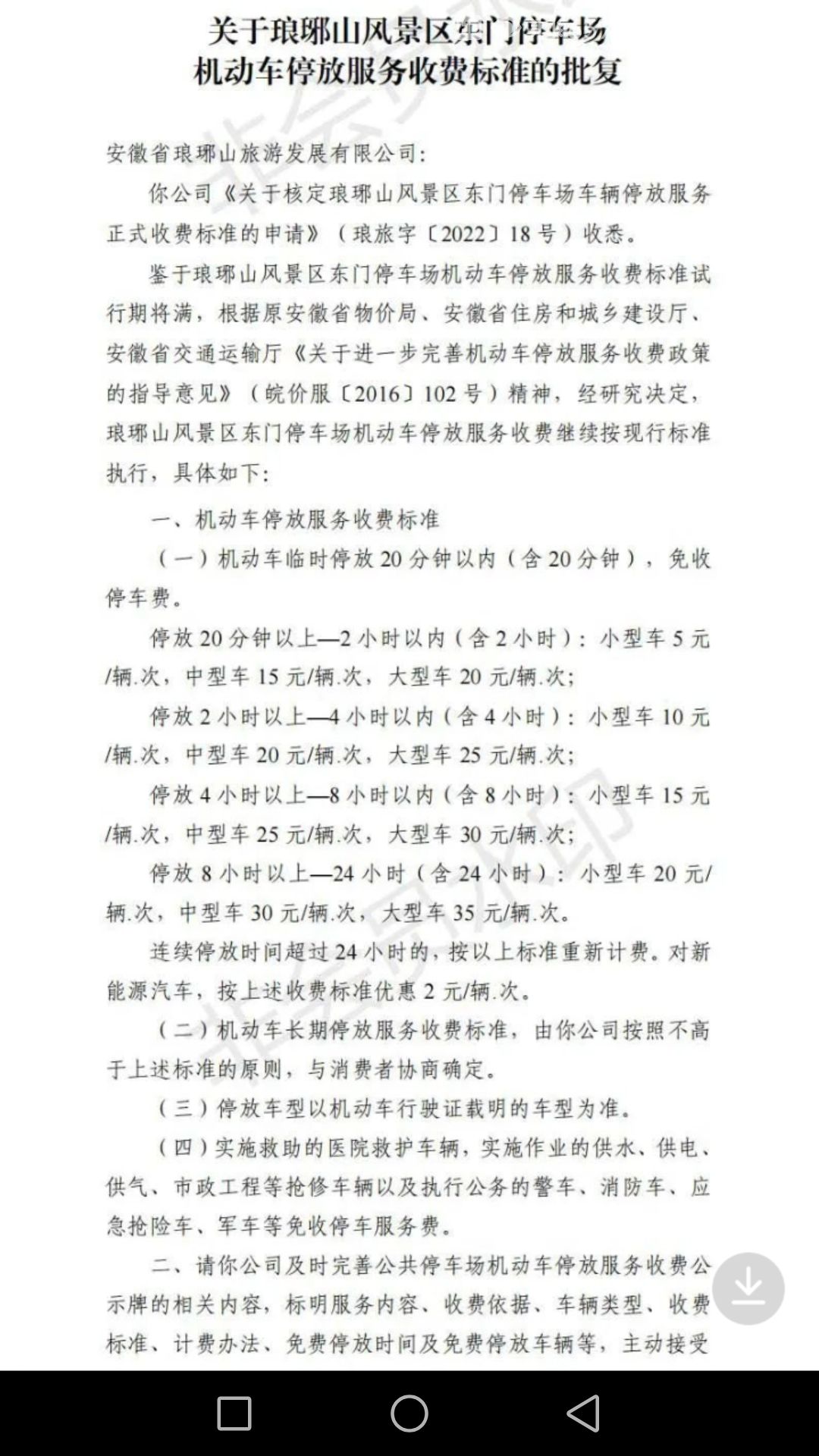
从10月9日起,20分钟后收费5元…

  9.4_副本.jpg


 楼主| 发表于 2022-10-9 15:16 来自手机 | 显示全部楼层 | 来自安徽
停一天,二十块。
回复本楼 收起回复本楼
B Color Smilies
还可输入 个字符
发表于 2022-10-9 15:47 来自手机 | 显示全部楼层 | 来自安徽
之前一直都在收费啊
回复本楼 收起回复本楼
B Color Smilies
还可输入 个字符
 楼主| 发表于 2022-10-9 17:03 来自手机 | 显示全部楼层 | 来自安徽
这个东门,是外环西涧路上的东大门。
(不是观景路上的小东门)
回复本楼 收起回复本楼
B Color Smilies
还可输入 个字符
发表于 2022-10-9 18:16 来自手机 | 显示全部楼层 | 来自安徽
以前没收过费吗?
回复本楼 收起回复本楼
B Color Smilies
还可输入 个字符
 楼主| 发表于 2022-10-9 18:38 来自手机 | 显示全部楼层 | 来自安徽
以前是车检站,
后改为琅管委,
现在开始收费。
回复本楼 收起回复本楼
B Color Smilies
还可输入 个字符
发表于 2022-10-9 21:31 来自手机 | 显示全部楼层 | 来自安徽
本来就是去爬山玩的,个人觉得凭门票免停车费,一方面可以预防那些故意蹭车位的,一方面还能带动游客,我觉得更合理点吧…
收起回复本楼
粉蓝色的水妖 : 这个好
2022-10-10 01:12 来自安徽 回复
沈伟a : 谁故意蹭车位跑那么远
2022-10-10 01:53 来自安徽 回复
孙自飞 : 现在需要门票吗?
2022-10-10 09:44 来自安徽 回复
ArcGIS1 : 现在门票都免了,停车费估计是唯一收入了,也怪可怜的。
2022-10-10 17:47 来自安徽 回复
B Color Smilies
还可输入 个字符
发表于 2022-10-9 21:41 来自手机 | 显示全部楼层 | 来自安徽
又在割韭菜
回复本楼 收起回复本楼
B Color Smilies
还可输入 个字符
发表于 2022-10-9 21:48 来自手机 | 显示全部楼层 | 来自安徽
贵了,想去爬山锻炼的还要付5-10元停车费
收起回复本楼
群飞扬9999 : 骑共享单车来
2022-10-10 09:27 来自安徽 回复
ArcGIS1 : 都锻炼了,还不蹭个免费公交车
2022-10-10 17:48 来自安徽 回复
B Color Smilies
还可输入 个字符
发表于 2022-10-9 21:48 来自手机 | 显示全部楼层 | 来自安徽
2小时爬山时间有点短,建议3小时5元。当然我建议也没人听
收起回复本楼
张先生/ : 有自知之明
2022-10-10 08:38 来自安徽 回复
B Color Smilies
还可输入 个字符
发表于 2022-10-9 21:54 来自手机 | 显示全部楼层 | 来自安徽
因小失大,应该免费人气才旺
回复本楼 收起回复本楼
B Color Smilies
还可输入 个字符
发表于 2022-10-9 21:54 来自手机 | 显示全部楼层 | 来自安徽
对我们来说贵了,对外地来的自驾也不友好
回复本楼 收起回复本楼
B Color Smilies
还可输入 个字符
发表于 2022-10-9 21:58 来自手机 | 显示全部楼层 | 来自安徽
都收一年了
回复本楼 收起回复本楼
B Color Smilies
还可输入 个字符
发表于 2022-10-9 22:05 来自手机 | 显示全部楼层 | 来自安徽
太贵了,3小时内一律免费!
回复本楼 收起回复本楼
B Color Smilies
还可输入 个字符
发表于 2022-10-9 22:08 来自手机 | 显示全部楼层 | 来自安徽
早就收费了,20分钟就开始收费了。
回复本楼 收起回复本楼
B Color Smilies
还可输入 个字符
您需要登录后才可以回帖 登录 | 注册

本版积分规则

帮助|Archiver|手机版|E滁州 ( 增值电信业务经营许可证:皖B2-20110018 )

GMT+8, 2025-11-7 23:02

Powered by Discuz! X3.4

© 2001-2017 Comsenz Inc.

快速回复 返回顶部 返回列表